中文版
English
Home
About Us
Company profile
Business History
Company Culture
Business Philosophy
Industry News
Team
Management Framework
Management Team
Product
Smart Robot
Huafuu H1
Huafuu H2
Huafuu H5
Huafuu H6
Smart Home
Smart Switch
Smart Night Light
Smart Wall Plug
Intelligent AI Speaker
Smart Collection POS Machine
Smart Cash Register
Portable Cash Register
QR Code Scan Code Gun
Small Ticket Printer
Wireless Internet
433 Gateway
433Module
LORA Gateway
LORAModule
NBGateway
NBModule
Wireless Docking Alarm
ODM/OEM/EMS
Drone
Electric Toothbrush
Electrical Tools
Small Appliances such as Electric Oven
PCBA ODM/OEM/EMS
Mall
Service
Technical Support
Driver Download
Product Service
Investment
Join Advantage
Joining Process
加盟须知
Contact Us
contact us
Recruitment
Home
About Us
Team
Product
Mall
Service
Investment
Conatct Us
Management Framework
Management Team
Team
Management Framework
Management Team
Location:
Home
>
Team
>
Management Framework
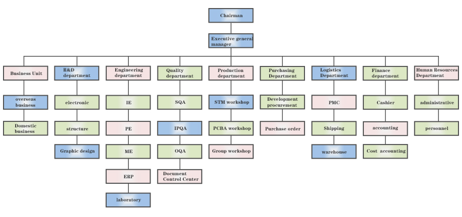
Management Framework
Contact
Top
星际网
|
心博官方网站
|
星际买球_星际买球
|
天空网页版登录入口
|
万象城手机在线官网
|
必一手机平台_必一(中国)
|
KY.COM
|
乐鱼官方网页版
|
星际体育(中国)科技有限公司官网
|